đôi cánh Nền tảng bay tới tương lai đôi cánh Nền tảng bay tới tương lai
Nền tảng Kiến thức - Hành trang tới Tương lai | NenTang.vn
  1. Giới thiệu, cài đặt môi trường thực hành #38 1
    1. Database Online dành cho học tập và thực hành các ví dụ #8691
  2. Tổng quan, khái niệm về database #80 2
    1. Tổng quan, khái niệm về database và các thành phần trong database RDMS #8565
    2. Các kiểu dữ liệu trong MySQL #8575
  3. Các lệnh tạo cấu trúc (schema database) #39 7
    1. Mô hình thực thể ER của cơ sở dữ liệu (database) NetaShop #2448
    2. Tạo cơ sở dữ liệu (database) NetaShop - Sử dụng HeidiSQL #8587
    3. Tạo bảng (table) Danh mục phẳng - Sử dụng HeidiSQL #8582
    4. Tạo bảng (table) Danh mục có liên kết khóa ngoại (có quan hệ) - Sử dụng HeidiSQL #8597
    5. Tạo bảng (table) theo quan hệ Nhiều - Nhiều (N-N) - Sử dụng HeidiSQL #8619
    6. Tạo bảng (table) có Quan hệ Tự thân (self foreign key) - Sử dụng HeidiSQL #8664
    7. Cơ sở dữ liệu mẫu salomon #11820
  4. Các lệnh cập nhật dữ liệu (Insert - Update - Delete) #43 3
    1. Câu lệnh Thêm dữ liệu (INSERT) #2663
    2. Câu lệnh Cập nhật dữ liệu (UPDATE) #2665
    3. Câu lệnh Xóa dữ liệu (DELETE) #2664
  5. Các lệnh truy vấn dữ liệu (query data) #40 6
    1. Câu lệnh Truy vấn dữ liệu SELECT Đơn giản #2666
    2. Câu lệnh Truy vấn dữ liệu SELECT với bộ lọc dữ liệu WHERE #2668
    3. Câu lệnh Truy vấn dữ liệu SELECT với sắp xếp dữ liệu ORDER BY #2669
    4. Câu lệnh Truy vấn dữ liệu SELECT với mệnh đề giới hạn dữ liệu LIMIT OFFSET #8693
    5. Tìm hiểu cơ chế phân trang (Pagination) và cách viết câu lệnh truy vấn dữ liệu SELECT áp dụng cơ chế phân trang (Pagination) với LIMIT OFFSET #12249
    6. Bài tập Truy vấn CSDL #2457
  6. Các lệnh truy vấn dữ liệu (query data) - Nâng cao #41 5
    1. Các loại Kết nối LEFT JOIN, FULL JOIN, RIGHT JOIN #2670
    2. Kết nối các bảng dữ liệu INNER JOIN #2667
    3. Kết nối các bảng dữ liệu LEFT JOIN #11753
    4. Kết nối các bảng dữ liệu RIGHT JOIN #11752
    5. Kết nối các bảng dữ liệu FULL OUTER JOIN #11754
  7. Bài tập Tổng hợp #48 1
    1. Truy vấn dữ liệu cho Nghiệp vụ Bán hàng #2671
  8. Phân tích, thiết kế Hệ thống #81 8
    1. Các mối quan hệ giữa các Thực thể (Entity) #8596
    2. Bài tập thiết kế Cơ sơ dữ liệu quản lý Nhân viên và Phòng ban #8600
    3. Bài tập thiết kế Cơ sở dữ liệu Quản lý Giảng viên và Sinh viên #8601
    4. Bài tập thiết kế Cơ sở dữ liệu Quản lý Chấm công Tiền lương #8620
    5. Bài tập thiết kế Cơ sở dữ liệu Quản lý Nhân sự #8629
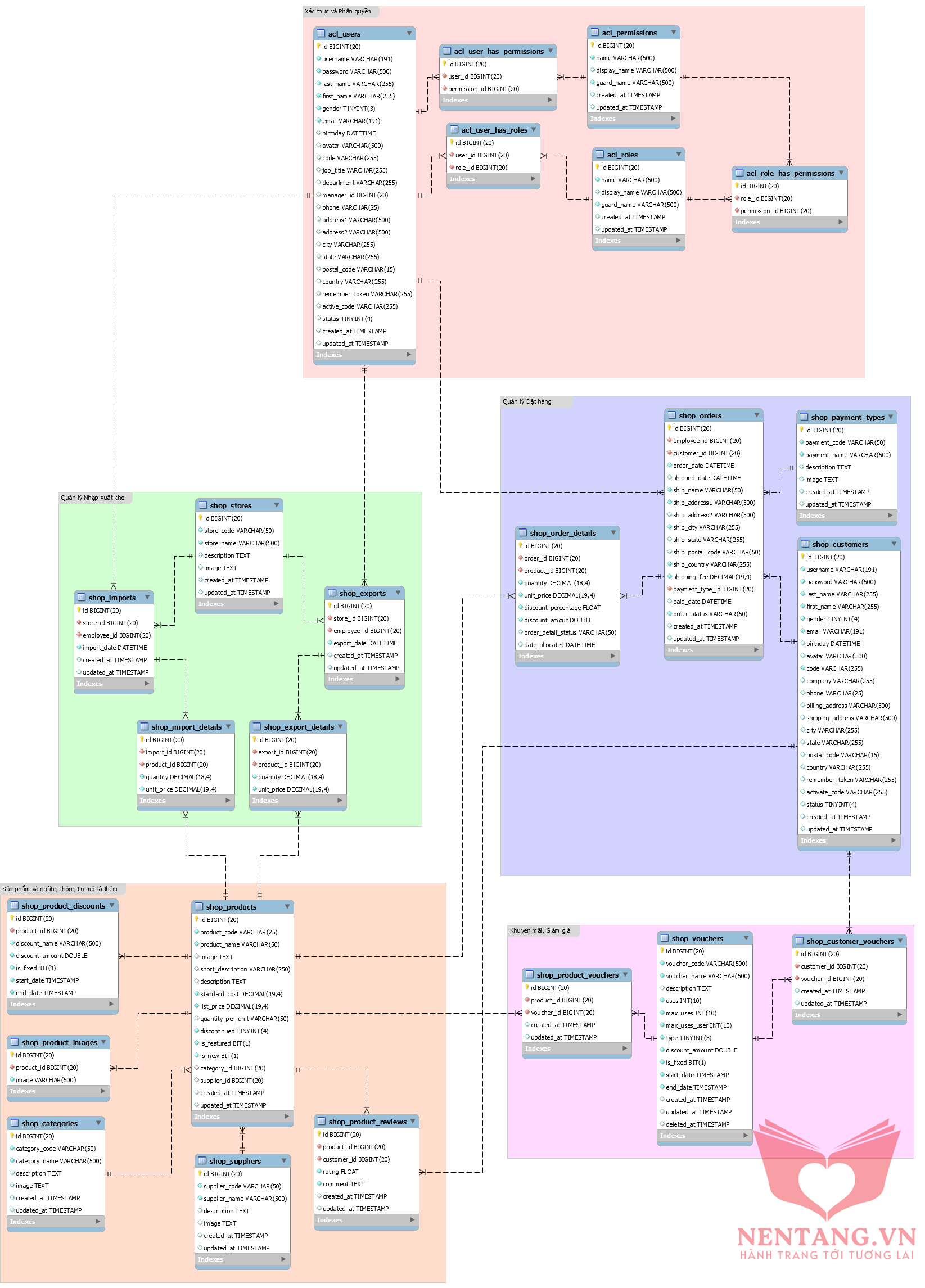
    6. Bài tập thiết kế Cơ sở dữ liệu Quản lý Bán hàng Thương mại điện tử (Có quản lý Nhập, Xuất, Kho hàng) #9352
    7. Kho sách, nguồn tài liệu tham khảo Cơ sở dữ liệu MySQL #9001
    8. Plugin tự động sinh tài liệu mô tả cấu trúc của các bảng cho MySQL Workbench #9356
  9. Quản trị người dùng và cấp quyền trong MySQL #137 1
    1. Tìm hiểu về các loại quyền có trong MySQL #10455
  10. Tham khảo #208 2
    1. Thiết kế Cơ sở dữ liệu Bán hàng TMĐT có quản lý Kho hàng, Nhập xuất, Tồn kho, Phân quyền, Khuyến mãi, Tin tức #12053
    2. Sinh số ngẫu nhiên RANDOM NUMBER trong MySQL #12292

Chương 8-Bài 6. Bài tập thiết kế Cơ sở dữ liệu Quản lý Bán hàng Thương mại điện tử (Có quản lý Nhập, Xuất, Kho hàng)

Tác giả: Dương Nguyễn Phú Cường
Số phút học: 35 phút
Ngày đăng: 21/11/2025, 11:42
Lượt xem: 4770


Ủng hộ tác giả

Bình luận

Bình luận của bạn

Vui lòng đăng nhập để gởi bình luận!

Đăng nhập
Danh sách bình luận

Chưa có bình luận nào!

Mục lục

Các bài học

Chương trình học

Bao gồm Module, Chương, Bài học, Bài tập, Kiểm tra...
  1. Giới thiệu, cài đặt môi trường thực hành #38 1
    1. Database Online dành cho học tập và thực hành các ví dụ #8691
  2. Tổng quan, khái niệm về database #80 2
    1. Tổng quan, khái niệm về database và các thành phần trong database RDMS #8565
    2. Các kiểu dữ liệu trong MySQL #8575
  3. Các lệnh tạo cấu trúc (schema database) #39 7
    1. Mô hình thực thể ER của cơ sở dữ liệu (database) NetaShop #2448
    2. Tạo cơ sở dữ liệu (database) NetaShop - Sử dụng HeidiSQL #8587
    3. Tạo bảng (table) Danh mục phẳng - Sử dụng HeidiSQL #8582
    4. Tạo bảng (table) Danh mục có liên kết khóa ngoại (có quan hệ) - Sử dụng HeidiSQL #8597
    5. Tạo bảng (table) theo quan hệ Nhiều - Nhiều (N-N) - Sử dụng HeidiSQL #8619
    6. Tạo bảng (table) có Quan hệ Tự thân (self foreign key) - Sử dụng HeidiSQL #8664
    7. Cơ sở dữ liệu mẫu salomon #11820
  4. Các lệnh cập nhật dữ liệu (Insert - Update - Delete) #43 3
    1. Câu lệnh Thêm dữ liệu (INSERT) #2663
    2. Câu lệnh Cập nhật dữ liệu (UPDATE) #2665
    3. Câu lệnh Xóa dữ liệu (DELETE) #2664
  5. Các lệnh truy vấn dữ liệu (query data) #40 6
    1. Câu lệnh Truy vấn dữ liệu SELECT Đơn giản #2666
    2. Câu lệnh Truy vấn dữ liệu SELECT với bộ lọc dữ liệu WHERE #2668
    3. Câu lệnh Truy vấn dữ liệu SELECT với sắp xếp dữ liệu ORDER BY #2669
    4. Câu lệnh Truy vấn dữ liệu SELECT với mệnh đề giới hạn dữ liệu LIMIT OFFSET #8693
    5. Tìm hiểu cơ chế phân trang (Pagination) và cách viết câu lệnh truy vấn dữ liệu SELECT áp dụng cơ chế phân trang (Pagination) với LIMIT OFFSET #12249
    6. Bài tập Truy vấn CSDL #2457
  6. Các lệnh truy vấn dữ liệu (query data) - Nâng cao #41 5
    1. Các loại Kết nối LEFT JOIN, FULL JOIN, RIGHT JOIN #2670
    2. Kết nối các bảng dữ liệu INNER JOIN #2667
    3. Kết nối các bảng dữ liệu LEFT JOIN #11753
    4. Kết nối các bảng dữ liệu RIGHT JOIN #11752
    5. Kết nối các bảng dữ liệu FULL OUTER JOIN #11754
  7. Bài tập Tổng hợp #48 1
    1. Truy vấn dữ liệu cho Nghiệp vụ Bán hàng #2671
  8. Phân tích, thiết kế Hệ thống #81 8
    1. Các mối quan hệ giữa các Thực thể (Entity) #8596
    2. Bài tập thiết kế Cơ sơ dữ liệu quản lý Nhân viên và Phòng ban #8600
    3. Bài tập thiết kế Cơ sở dữ liệu Quản lý Giảng viên và Sinh viên #8601
    4. Bài tập thiết kế Cơ sở dữ liệu Quản lý Chấm công Tiền lương #8620
    5. Bài tập thiết kế Cơ sở dữ liệu Quản lý Nhân sự #8629
    6. Bài tập thiết kế Cơ sở dữ liệu Quản lý Bán hàng Thương mại điện tử (Có quản lý Nhập, Xuất, Kho hàng) #9352
    7. Kho sách, nguồn tài liệu tham khảo Cơ sở dữ liệu MySQL #9001
    8. Plugin tự động sinh tài liệu mô tả cấu trúc của các bảng cho MySQL Workbench #9356
  9. Quản trị người dùng và cấp quyền trong MySQL #137 1
    1. Tìm hiểu về các loại quyền có trong MySQL #10455
  10. Tham khảo #208 2
    1. Thiết kế Cơ sở dữ liệu Bán hàng TMĐT có quản lý Kho hàng, Nhập xuất, Tồn kho, Phân quyền, Khuyến mãi, Tin tức #12053
    2. Sinh số ngẫu nhiên RANDOM NUMBER trong MySQL #12292

Nền tảng các kiến thức học tập

Cùng nhau học tập, khám phá các kiến thức nền tảng về Lập trình web, mobile, database nhé.

Nền tảng kiến thức - Hành trang tới tương lai hân hạnh phục vụ Quý khách!

Khám phá, trải nghiệm ngay